ICPMS
More information
WebinarsAbout usContact usTerms of use
LabRulez s.r.o. All rights reserved. Content available under a CC BY-SA 4.0 Attribution-ShareAlike
Optimized Pretreatment for Accurate Determination of Elemental Composition of Extra Virgin Olive Oil (EVOO) Using ICP-OES and ICP-MS: A Comprehensive Study
Scientific article | Science and research

Optimized Pretreatment for Accurate Determination of Elemental Composition of Extra Virgin Olive Oil (EVOO) Using ICP-OES and ICP-MS: A Comprehensive Study

This study optimized and validated a pretreatment method to accurately quantify trace elements in Italian EVOOs using ICP-OES and HR-ICP-MS, and explored regional differences via PCA.
Mo, 2.6.2025
LabRulez
tag
share
more
Optimized Pretreatment for Accurate Determination of Elemental Composition of Extra Virgin Olive Oil (EVOO) Using ICP-OES and ICP-MS: A Comprehensive Study
Metabolomics of Withania somnifera L. extracts by an integrated LC-MS and NMR approach and evaluation of their tyrosinase inhibitory activity
Scientific article | Science and research

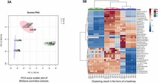
Metabolomics of Withania somnifera L. extracts by an integrated LC-MS and NMR approach and evaluation of their tyrosinase inhibitory activity

This study analyzed Withania somnifera extracts from various eco-friendly methods using LC-MS/NMR, and evaluated their metabolite profiles and tyrosinase inhibitory activity.
Mo, 2.6.2025
LabRulez
tag
share
more
Metabolomics of Withania somnifera L. extracts by an integrated LC-MS and NMR approach and evaluation of their tyrosinase inhibitory activity
Ion chromatography coupled with optical emission spectrometry (IC-ICP-OES) methodology for the analysis of inositol phosphates in food and feed
Scientific article | Science and research

Ion chromatography coupled with optical emission spectrometry (IC-ICP-OES) methodology for the analysis of inositol phosphates in food and feed

This study aims to develop an IC-ICP-OES method to identify and quantify 28 inositol phosphate isomers in food and feed, offering low detection limits and high reproducibility.
Mo, 26.5.2025
LabRulez
tag
share
more
Ion chromatography coupled with optical emission spectrometry (IC-ICP-OES) methodology for the analysis of inositol phosphates in food and feed
News from LabRulezICPMS Library - Week 17, 2025
Article | Application

News from LabRulezICPMS Library - Week 17, 2025

This week we bring you application notes by Agilent Technologies and Shimadzu and other document by Thermo Fisher Scientific!
We, 23.4.2025
LabRulez
tag
share
more
News from LabRulezICPMS Library - Week 17, 2025
News from LabRulezICPMS Library - Week 16, 2025
Article | Application

News from LabRulezICPMS Library - Week 16, 2025

This week we bring you application notes by Agilent Technologies, Metrohm and Shimadzu and other document by Thermo Fisher Scientific!
We, 16.4.2025
LabRulez
tag
share
more
News from LabRulezICPMS Library - Week 16, 2025
Reactivity and fluxes of antimony in a macrotidal estuarine salinity gradient: Insights from single and triple quadrupole ICP-MS performances
Scientific article | Science and research

Reactivity and fluxes of antimony in a macrotidal estuarine salinity gradient: Insights from single and triple quadrupole ICP-MS performances

This study compares single and triple quadrupole ICP-MS for antimony analysis in a macrotidal estuary, revealing improved detection, isotopic interference correction, and dissolved Sb flux estimates.
Mo, 14.4.2025
LabRulez
tag
share
more
Reactivity and fluxes of antimony in a macrotidal estuarine salinity gradient: Insights from single and triple quadrupole ICP-MS performances
News from LabRulezICPMS Library - Week 14, 2025
Article | Application

News from LabRulezICPMS Library - Week 14, 2025

This week we bring you application notes by Agilent Technologies and Shimadzu and other document by Thermo Fisher Scientific!
We, 2.4.2025
LabRulez
tag
share
more
News from LabRulezICPMS Library - Week 14, 2025
Quantification of Gd species in a tetrameric Gd-based contrast agent using HPLC-ICP-MS
Scientific article | Science and research

Quantification of Gd species in a tetrameric Gd-based contrast agent using HPLC-ICP-MS

This study presents an HPLC-ICP-MS method for precise quantification of Gd complexes in Gadoquatrane, enabling detection of trace by-products to optimize synthesis and drug control strategies.
Mo, 17.3.2025
LabRulez
tag
share
more
Quantification of Gd species in a tetrameric Gd-based contrast agent using HPLC-ICP-MS
Ensuring Baby Food Safety: Tackling Toxic Metals with Advanced Technology
Article | Product

Ensuring Baby Food Safety: Tackling Toxic Metals with Advanced Technology

Growing concerns over toxic metals in baby food, like arsenic, lead & mercury, highlight risks to infants. Stricter regulations now rely on ICP-MS to ensure safety & nutrition.
Th, 27.2.2025
Thermo Fisher Scientific
tag
share
more
Ensuring Baby Food Safety: Tackling Toxic Metals with Advanced Technology
100 years since the birth of the father of Czechoslovak electron microscopy
Article | Scientists

100 years since the birth of the father of Czechoslovak electron microscopy

Brno excels in electron microscopy, drawing on Armin Delong's legacy. Brno University of Technology, where he studied and earned an honorary doctorate in 2014, considers it a strategic focus.
Th, 13.2.2025
Brno University of Technology
tag
share
more
100 years since the birth of the father of Czechoslovak electron microscopy
Other projects
GCMS
LCMS
Follow us
FacebookLinkedInYouTube
More information
WebinarsAbout usContact usTerms of use
LabRulez s.r.o. All rights reserved. Content available under a CC BY-SA 4.0 Attribution-ShareAlike